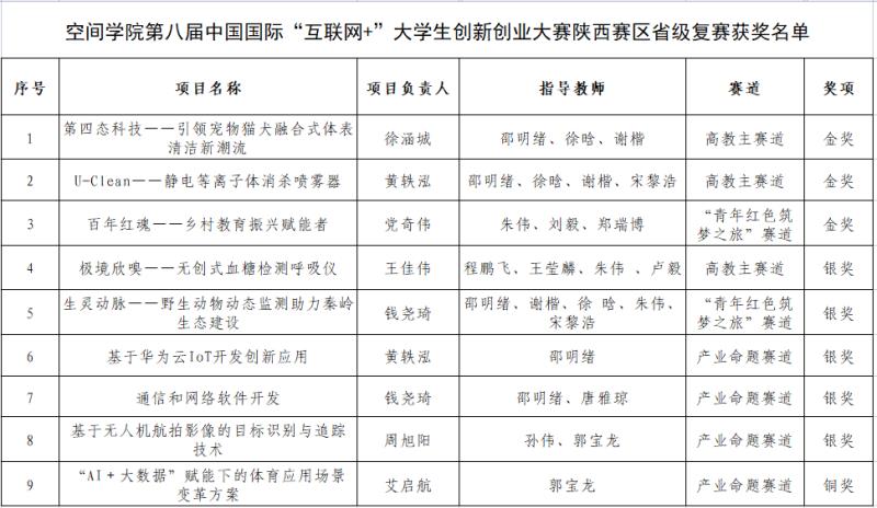
(通讯员 席慧)近日,第八届中国国际“互联网+”老员工创新创业大赛陕西赛区省级复赛圆满落幕。304永利集团官网共获24项金奖、41项银奖、27项铜奖,其中304永利集团师生表现优异,共斩获3金5银1铜,包括高教主赛道金奖2项、银奖1项,“青年红色筑梦之旅”赛道金奖1项、银奖1项,产业命题赛道银奖3项、铜奖1项。

自本届大赛启动以来,304永利集团高度重视、广泛动员,专题研讨大赛组织工作并提前部署、深入宣传,通过主题班会等多种渠道进行宣讲,有针对性地从公司教师科研课题中挖掘潜力项目,鼓励师生点燃创新热情、开拓创新思路;积极组织、精心筹备,举行“互联网+”大赛专题指导沙龙,邀请创新创业领域专家针对参赛项目的项目背景、痛点难点、核心技术、竞品分析、发展规划等具体内容进行分析指导,遴选优秀项目进行多轮打磨、重点培育;以赛促教、以赛促学,将创新创业实践与专业学习深度融合,以团队协作参赛的宝贵经历锻炼员工自主分析问题、解决问题的实践能力,全方位提升员工创新创业素养。

据悉,304永利集团一直以来大力支持员工创新创业教育,将双创实践和学科竞赛作为课堂教学的延伸,成立学科竞赛与创新实践指导小组,建立老员工梦想工坊、创新开放实验室等创新实践平台,开展有组织的学科竞赛和双创竞赛指导,公司师生近年来在“互联网+”大赛、全国老员工电子设计竞赛等赛事中斩获省级及以上奖项40余项,取得了令人瞩目的成绩。